
中央巡視10地9個發現腐敗 線索已報中紀委中組部
新京報訊 “內蒙古礦產資源配置、工程招投標等領域腐敗問題比較突出”;“中國進出口銀行有利用信貸權謀取私利的情形”;“中國人民大學財務管理、領導干部薪酬管理、自主招生等方面存在反腐薄弱環節”。
中央巡視組通報措辭嚴厲
9月25日、9月26日,中央第四巡視組、第九巡視組、第十巡視組,先后通報了在內蒙古、中國進出口銀行、中國人民大學的巡視情況,指出了上述腐敗問題。
新一屆中紀委的首輪巡視,于今年5月派出了10個中央巡視組,分赴5省區(湖北、內蒙古、貴州、重慶、江西),四個國家機關單位(水利部、中儲糧、中國出版集團、中國進出口銀行),一個高校(中國人民大學)。
此前,其他7個中央巡視組已分別通報了7個巡視點(即湖北、貴州、重慶、江西、水利部、中儲糧、中國出版集團)的巡視情況,其中6個巡視點有“腐敗”問題,中央巡視組采用了“以權謀私”、“權錢交易”等嚴厲措辭。
最后公布的3個巡視點即內蒙古、中國進出口銀行、中國人民大學情況,“腐敗”再次上了問題清單,巡視組也用了“用貸款權謀取私利”等嚴厲措辭。至此,10個巡視點,9個查出了腐敗問題。
中紀委、中組部將介入調查
目前,10個中央巡視組都將掌握的領導干部問題線索,上報了中紀委、中組部和有關部門處理。
按照慣例,在巡視點通報巡視情況后,中央巡視組回京述職。之后,中紀委、中組部以及司法機關將“介入”,調查、處理中央巡視組反映的線索。此前的陳良宇案等大要案,就經歷了如上環節。
13999人違反八項規定被處理
中紀委通報八起典型案例,重申要堅決剎住公款送禮等不正之風
新京報訊 (記者王姝)截至8月底,全國共查處違反中央八項規定精神的問題12099起,處理13999人,其中給予黨紀政紀處分2814人。
昨日,中紀委通報八起違反中央八項規定精神的典型問題時,通報了上述數據。
昨日通報的8起典型問題,山西省檢察院黨組副書記、副檢察長等人違規參加奢靡娛樂活動,被排在第一位。
其余7起中,3起為公款大吃大喝,涉及廣西龍勝縣委,四川涼山州國資委黨委書記,安徽省六安市公路局黨委書記、紀委書記。
此外還有河南省新鄉市民族宗教局組織公款旅游;海南省衛生學校用公款購買月餅券;湖南城建職業技術學院黨委書記違規購買使用公車。
在昨日的通報中,中紀委重申,“國慶將至,要堅決剎住公款送禮、公款吃喝、公款旅游和奢侈浪費等不正之風”。
盤點
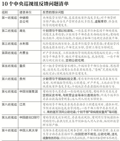
梳理10個巡視點的問題,腐敗問題最為突出,9個巡視點有此問題。其次,3個巡視點干部選拔任用存在“帶病提拔”、“突擊提拔”等問題。2個巡視點,整治“四風”方面“頂風違紀”。
四個巡視點存權錢交易現象
10個巡視點中,除了水利部,其他9個都被查出腐敗問題。
其中4個巡視點,存在以權謀私、權錢交易:湖北,“個別領導干部以權謀私”;貴州,“少數領導干部搞權錢交易”;中國進出口銀行,“有利用信貸權謀取私利的情形”;江西,“有的領導干部及其親屬存在插手工程建設項目、謀取私利”。
兩個巡視點腐敗比較突出:重慶,蒼蠅’式腐敗問題比較突出”;內蒙古,“礦產資源配置、工程招投標等領域腐敗問題比較突出”。
兩個巡視點腐敗多發:中儲糧,“基層腐敗案件高發多發”;貴州,“工程建設、礦產開發、土地出讓等領域腐敗案件易發多發”。
干部選拔均存在問題
干部管理和干部選拔任用是本輪巡視的重點之一。10個巡視點均被查出干部選拔任用方面存在問題。
其中3個巡視點問題嚴重:湖北,“個別地方和部門違規突擊提拔干部”;內蒙古,“一些地方和單位超職數配備領導干部、違規設立非領導職務”;江西,“存在超編制配備干部,個別干部‘帶病提拔重用。
中儲糧、中國出版集團、中國人民大學、重慶則被指出,選拔任用干部的程序不規范、制度不夠健全。
此外,水利部干部交流不夠;貴州對個別領導干部的考察不夠深入。第四巡視組通報內蒙古巡視情況時,還提到“少數干部作風飄浮,擔當意識不強,遇事推諉扯皮,不接觸矛盾和問題”。
兩個巡視點存“四風”現象
目前正在進行的群眾路線教育實踐活動,以貫徹執行八項規定、整治“四風”為重點。兩個巡視點違規:重慶,四風’問題仍然存在,頂風違紀案件還有發生”;江西,“工作中存在形式主義,有的甚至頂風公款吃請”。
此外,“內蒙古一些干部執行規定搞變通,變相公款吃喝”。
還有3個巡視點被查出“三公”問題:湖北,“有的超標準配車、超標準接待”;中國出版集團,“所屬個別單位存在公款高消費現象”;中國人民大學,“出國管理不規范,公款吃喝、送禮現象依然存在”。
另有兩個巡視點領導干部收紅包:內蒙古,“一些領導干部在年節、婚慶中有送收紅包、禮金問題”;江西,“節假日收送紅包禮金等問題”。(記者王姝)
相關新聞
更多>>